參、主要發現
一、照護老人不是子女的責任嗎? 為什麼需要政府協助?
早期的臺灣社會,照護老人的責任多由子女承擔,但隨著人口年齡結構改變,高齡化為社會趨勢,子女或家庭的照護壓力變得沉重,衍生許多社會與經濟問題,政府開始重視老人的照護政策。因而於1980 年公布並實施「老人福利法」,設置老人福利機構、給予老人醫療、交通補助……等。之後為建構完整長照體系推出計畫「長照 1.0」,隨著人口老化及照顧服務需求多元化,「長照 2.0」建構使用者為核心、長照社區為基礎的長照服務體系。有完善的長照制度支持,才可能從傳統的代代相養走向社會共同養老。
二、他山之石可以攻錯,世界各國怎麼照護老人?
本研究所蒐集的資料來自下列世界上高齡化社會國家,如圖3-1所示。
圖3-1 高齡化社會國家
而各國在老人照護的觀念與做法上各有異同之處,由表3-1可得知世界各國在照護類型及趨勢上大致雷同,在照護觀念及財政來源則存在差異。
表3-1 各國老人照護觀念與做法異同表
三、在臺灣,我們又是怎麼照護老人的?
早期臺灣的老人照護是子女的責任,1980年開始,政府陸續制定相關法規及政策建構老人服務體系,發展期程如圖3-2。
圖3-2 臺灣老人照護體系發展期程
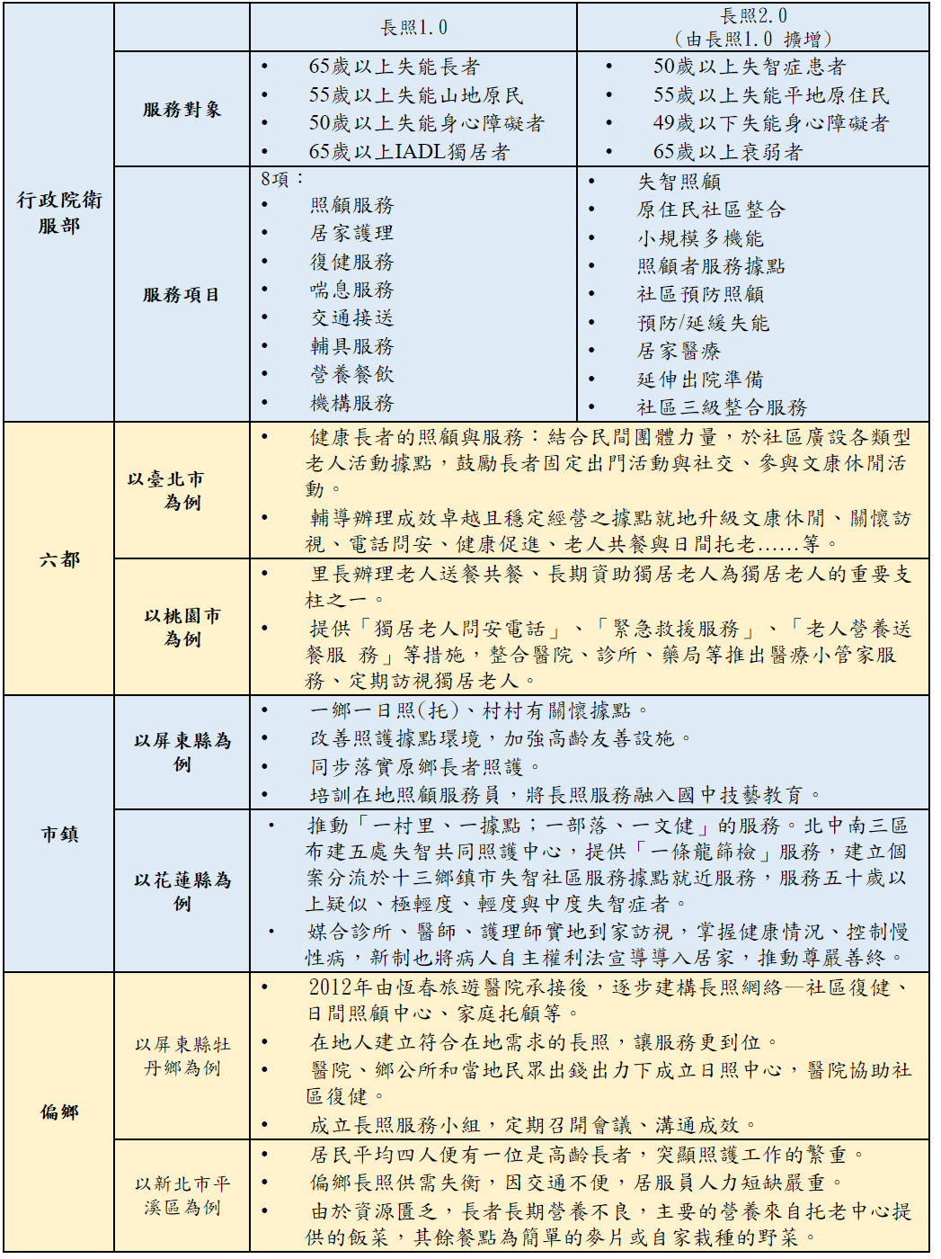
目前臺灣老人照護類型有居家照護、社區照護、機構照護3種。多數老人選擇在家中養老,由於長照 2.0 的政策價格較高、人力不足等因素,為減輕子女負擔,多聘用外籍看護;政府以稅收方式來因應長照服務需要,規劃未來以社會保險全民自助互助、風險分攤及量能負擔的方式來辦理長照服務。由被保險人、雇主及政府三方共同分擔,由保險人每月定期向三方收取保險費用。目前行政院衛福部的全國性作法及六都和鄉鎮的在地化因地制宜的措施,如表3-2。
表3-2 臺灣老人照護的政策與現狀
四、動動腦,如何讓臺灣在老人照護上做得更好?
對於臺灣老人照護,提出以下對於政策、長照觀念、醫療保健、規劃長期看護險及教育上的建議,如表3-3。
表3-3 給臺灣老人照護上的建議
五、想想看,年輕人可以為老人照護做些什麼呢?
年輕人可以為老人做的事有哪些?以下提出幾點建議,如表3-4。
表3-4 年輕人在老人照護上的行動
肆、結論
一、當我們老了,我們希望得到這樣的照護
2018 年臺灣已正式進入高齡社會,預估在 2025 年就會進入超高齡社會。因應老年人口不停成長,政府提出長照政策與服務資源,成立健全的老人照護體系,協助照顧老人是臺灣當前重要的課題之一。
在臺灣,政府為因應家庭照顧功能逐漸式微,個人或家庭的壓力日重,容易衍生社會與經濟問題的現況與趨勢,推出長照 2.0 政策,但因服務價格較高、人力不足、服務時間不夠彈性……等因素,許多家庭未使用長照資源,仍多聘用外籍看護照護家中老人。
因此,我們建議政府評估在郊區建立銀髮聚落的可能性,整合老人相關產業與公共建設,照護老人外也活化地方經濟;補助提供老人二度就業的企業;提升照護員社會地位及薪資;長期照護的財政由稅收回歸到社會保險制度;改善公共設施提供老人安全便利的外出環境。建議不管是機構或家庭,能立足在以人為本的觀念上,以尊重及同理來照顧老人,實施老人照護零約束、零臥床、零尿布的三零方式。並透過家庭、學校或機構實施代間教育、老人體驗課程……等,激發同理心與尊重的態度,不只是身體受到照護,心靈也能被照護。
而現在還年輕的我們,可以做哪些事情為將來更友善的長照環境努力呢?我們從研究過程中,發現可以從消除對老人的歧視開始,看見高齡者的價值與需求,並在自己的能力範圍內,給老人一些物質或精神的支持。如果有機會,可以選擇青銀共居的生活模式。也可以選擇就讀相關科系,或是投入相關產業。
當我們老了,我們希望享有政府完備的長照政策,期待社會能創造更多機會,看見我們的價值,對我們有更多的同理,身心靈都能得到健全的照護。
二、未來我們還想研究……
在這次探究過程中,我們對於老人照護有了初步認識。在目前建構的知識基礎下, 我們想要將研究聚焦在我們目前生活的壽豐鄉。透過訪談衛生所的醫師、對長照2.0業務熟悉的專業護理師、在村落老人服務據點工作的照服人員及鄉內需要照護的長者,了解壽豐鄉目前長照2.0的實施狀況。